该研究利用ASFV感染的原代猪肺泡巨噬细胞,通过单细胞转录组测序技术,发现不同ASFV基因的表达模式存在时间规律性,这为病毒基因的功能注释提供了重要依据。此外,该研究还发现巨噬细胞的基因表达模式在病毒暴露环境下会发生明显变化,其中干扰素刺激基因(Interferon-stimulated gene,ISG)、炎症反应相关基因、细胞因子相关基因的表达均出现显著上调。

图1. 单细胞转录组测序揭示ASFV感染巨噬细胞的转录组图谱
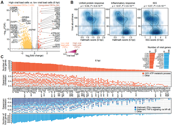
通过进一步的探索,该项研究将感染暴露环境下的细胞区分为感染细胞和非感染细胞,感染细胞中不同细胞的病毒载量存在异质性。研究者发现在高病毒载量细胞中,宿主细胞上调了细胞代谢相关的基因(例如能量代谢),而下调了ISG等免疫相关的基因以及未折叠蛋白反应(Unfolded protein response,UPR)相关的基因。同时该研究构建了ASFV病毒蛋白与宿主分子的关联模式,发现病毒基因表达水平和细胞代谢相关基因表达水平呈现正相关关系。此外,本研究发现肿瘤坏死因子α(TNF-α)是ASFV诱导细胞凋亡的主要因素。
该项研究报道了ASFV感染巨噬细胞的单细胞转录组图谱研究,揭示了病毒调控宿主细胞的重要信号通路。研究为解析ASFV感染诱导免疫细胞大量衰竭进而无法建立有效的抗病毒应答提供了重要科学依据,并为深入阐明ASFV致病机制提供了理论基础。

图2. ASFV病毒蛋白和宿主分子之间的交互作用
中国科学院微生物研究所高福院士、中国农业科学院哈尔滨兽医研究所仇华吉研究员、北京大学汤富酬教授、中国科学院微生物研究所毕玉海研究员为该论文的共同通讯作者。中国科学院微生物研究所郑宇轩博士后、李世华助理研究员、中国农业科学院哈尔滨兽医研究所李素副研究员和于少雄博士为并列第一作者。中国科学院微生物研究所王奇慧研究员、中国农业科学院哈尔滨兽医研究所硕士生张柯慧、屈亮和孙元研究员为论文的共同作者。该研究得到了国家重点研发计划、国家自然科学基金项目、中科院非洲猪瘟重点专项、中科院科技先导项目以及黑龙江省自然科学基金项目的资助。
附件下载: