2024年8月1日,中国科学院微生物研究所张莉莉团队在Cell Reports上发表题为“Insect-transmitted plant virus balances its vertical transmission through regulating Rab1-mediated receptor localization”的研究论文。该研究揭示了一种植物病毒侵染介体昆虫卵巢后,通过反馈抑制策略降低病毒对卵巢细胞的持续感染,从而维持昆虫卵巢发育和病毒垂直传播效率间平衡的分子机制。
许多动植物病毒依赖昆虫媒介在宿主间传播,部分病毒能突破卵巢屏障,感染卵母细胞,产生天然带毒的昆虫子代,协助病毒度过严冬并维持虫群带毒率。研究团队以灰飞虱(Laodelphax striatellus)-水稻条纹病毒(Rice stripe virus, RSV)-水稻为研究对象,在前期研究中揭示了RSV垂直传播的基本机制:RSV与灰飞虱血细胞合成的卵黄原蛋白(Vitellogenin, Vg)结合,并通过VgR介导的内吞作用将RSV带入卵巢滋养细胞,实现垂直传播。
研究深入探讨了RSV侵入滋养细胞后的分子事件,发现在滋养细胞中,RSV的核衣壳蛋白NP与LsRab1蛋白相互作用。Rab1以 GTP/GDP 循环形式充当胞内运输的分子开关,调节内质网到高尔基体的蛋白运输过程。本研究证实了LsRab1对VgR的细胞表面定位和卵巢内Vg的积累至关重要。
在生殖细胞内,RSV NP以两种机制抑制LsRab1的活性:1) NP 与 LsRab1 结合后抑制其与GTP 结合;2) NP 与 LsRab1-GTP 复合物结合后激活其 GTPase 活性,将活性 LsRab1-GTP 转化为非活性形式。这种双重抑制削弱了卵巢VgR 膜定位、Vg 吸收和卵巢发育,同时也阻碍了 RSV 继续进入细胞。
Vg-VgR 通路在卵生动物中普遍存在,本研究为深入理解其它具有医学和农业重要性的病毒的垂直传播提供了新的视角。

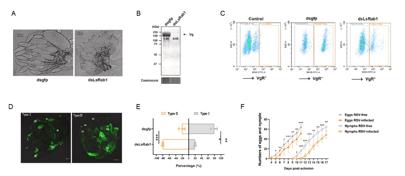
图 1. LsRab1 敲低抑制 VgR 表面定位和卵巢发育
(A-B)LsRab1敲低破坏昆虫的卵巢发育及Vg 在卵巢中的积累;(C)流式细胞染色分析表明LsRab1敲低降低了VgR +卵巢细胞比例;(D-E) LsRab1敲低抑制RSV在生殖区滋养细胞(Gr)的积累;(F)RSV感染延缓了灰飞虱产卵及幼虫孵化的时间。

图2. RSV NP-LsRab1 相互作用调节卵巢发育和 RSV 垂直传播的工作模型
中国科学院微生物研究所特别研究助理刘青和博士研究生孟祥旖为本文的共同第一作者;中国科学院微生物研究所张莉莉项目研究员和霍岩副研究员为该论文共同通讯作者。该研究得到了国家自然科学基金重大项目和中国科学院青年创新促进会项目的资助。
文章链接:https://doi.org/10.1016/j.celrep.2024.114571
附件下载: